Ответы
                                            Ответ дал: 
                                                                                    
                                        
                                            
                                                
                                                
                                                
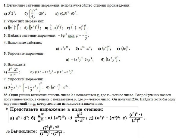
                                                    0
                                                
                                            
                                        
                                    
                                        1
а)10³=1000
б)(1/4*20)^4=5^4=625
в)(0,5*60)³=30³=27000
2
а)x^6
б)x^60
в)x^6
г)-x6
3
-9*(-1/3)³=-9*(-1/27)=1/3
4
а)c^25
б)c^12
в)c^24
г)243c^5
5
а)-12x^6y^6
б)9x^4y^6
6
а)3^6*3³/(3^4)^2=3^9/3^8=3
б)(14-13)²(14+13)²+1=1*27²+1=729+1=730
                                        
                                        
                                а)10³=1000
б)(1/4*20)^4=5^4=625
в)(0,5*60)³=30³=27000
2
а)x^6
б)x^60
в)x^6
г)-x6
3
-9*(-1/3)³=-9*(-1/27)=1/3
4
а)c^25
б)c^12
в)c^24
г)243c^5
5
а)-12x^6y^6
б)9x^4y^6
6
а)3^6*3³/(3^4)^2=3^9/3^8=3
б)(14-13)²(14+13)²+1=1*27²+1=729+1=730
Вас заинтересует
                
                        2 года назад
                    
                
                        7 лет назад
                    
                
                        7 лет назад
                    
                
                        10 лет назад
                    
                
                        10 лет назад
                    
                
                        10 лет назад