Написать программу в паскале и схему. Пожалуйста.
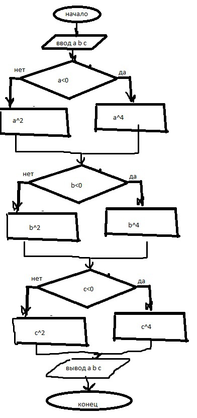
Даны три вещественных числа. Возвести в квадрат те из них, значения которых неотрицательны, и в четвертую степень - отрицательные
Ответы
Ответ дал:
0
Прикрепил скрин программы
Приложения:


Ответ дал:
0
схему не нарисуешь? ))
Ответ дал:
0
прикрепил
Вас заинтересует
2 года назад
2 года назад
7 лет назад
10 лет назад
10 лет назад
10 лет назад