• Предмет: Геометрия
  • Автор: lunkov11
  • Вопрос задан 2 года назад

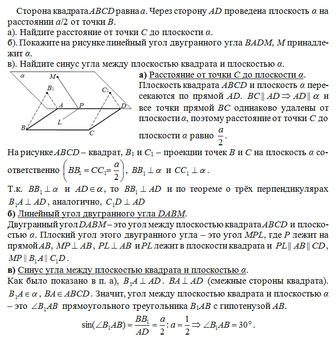
Сторона квадрата ABCD равна а.
Через сторону AD проведена плоскость α на расстоянии a/2 от точки В.
а). Найдите расстояние от точки С до плоскости α.
б). Покажите на рисунке линейный угол двугранного угла BADM, М принадлежит α. в). Найдите синус угла между плоскостью квадрата и плоскостью α. Рисунок пожалуйста!

Ответы

Ответ дал: SergFlint
296
Решение в приложении.
Приложения:
Вас заинтересует