Выполнить указанные переводы чисел из одной системы в другую: 1) 56(10) = Х(2); 2) 56(10) - Х(8); 3) 56(10) = Х(5); 4) 23С(16) = Х(10);
Ответы
Ответ дал:
0
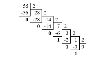
1) 56(10) = Х(2)
56₁₀ = 111000₂
2) 56(10) = Х(8)
56₁₀ = 70₈
3) 56(10) = Х(5)
56₁₀ = 211₅
4) 23С(16) = Х(10)
23C₁₆ = 572₁₀
23C₁₆ = 2 * 16² + 3 * 16¹ + 12 * 16⁰ = 2 * 256 + 3 * 16 + 12 * 1 = 512 + 48 + 12 = 572₁₀
Приложения:



Вас заинтересует
7 лет назад
9 лет назад
10 лет назад