Ответы
Ответ дал:
0
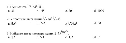
1. ... = -17*2-14 = -34-14 = -48
2. ... = ⁵√(3³a²3²a³) = ⁵√(3⁵a⁵) = 3a
3. ... = 3*34 = 102
2. ... = ⁵√(3³a²3²a³) = ⁵√(3⁵a⁵) = 3a
3. ... = 3*34 = 102
Вас заинтересует
3 года назад
3 года назад
8 лет назад
10 лет назад
10 лет назад
10 лет назад