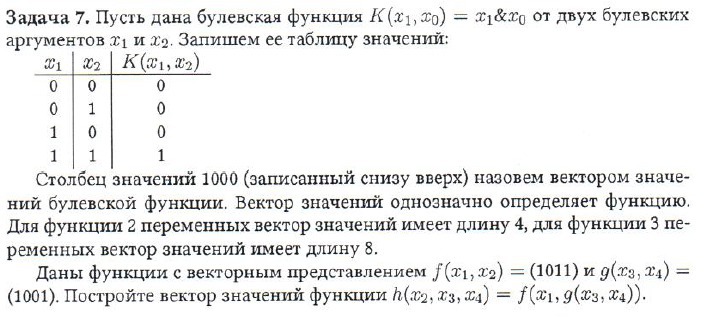
Ответы
Ответ дал:
0
Решение показано в прилагаемом файле.
Приложения:

Ответ дал:
0
Меня немного смущает функция h(x2, x3, x4). Для чего она введена? Можно ведь в условии попросить найти просто f(x1, g(x3,x4))
Вас заинтересует
2 года назад
2 года назад
7 лет назад
9 лет назад
10 лет назад