Ответы
Ответ дал:
0
Решение данного задания
Приложения:

Ответ дал:
0
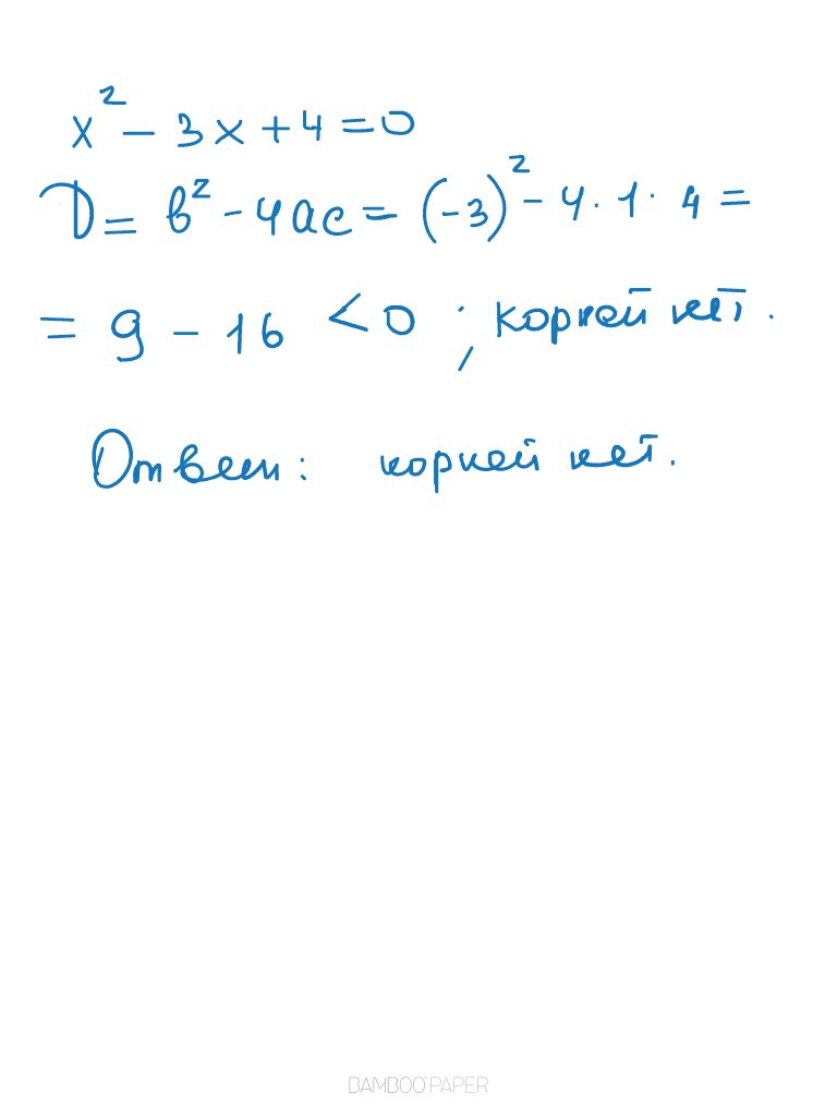
x²-3x+4=0
a=1 ; b=-3 ; c=4
D=√9-16=√-7.
√-7<0 ; корней нет
Ответ : корней нет.
a=1 ; b=-3 ; c=4
D=√9-16=√-7.
√-7<0 ; корней нет
Ответ : корней нет.
Приложения:

Вас заинтересует
2 года назад
2 года назад
7 лет назад
7 лет назад
9 лет назад
9 лет назад
10 лет назад