• Предмет: Алгебра
  • Автор: Аноним
  • Вопрос задан 10 лет назад

Помогите пожалуйста! С решением!

Приложения:

Ответы

Ответ дал: broonik
0
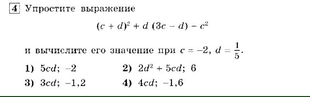
с^2+2cd+d^2+3cd-d^2-c^2=5cd=-2 
Ответ дал: Аноним
0
А вычислить его значение при
с=-2, d=1/5 ?
Ответ дал: broonik
0
це тести (в завданні вказано)
Ответ дал: rossa1783
0
с^2+2cd+d^2+3cd-d^2-c^2=5cd
5cd=5*(-2)*(1/5)=-2
Вас заинтересует