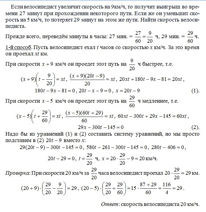
если велосипедист увеличит скорость на 9км/ч ,то получит выигрыш во времени 27 минут при прохождении некорого пути.Если же он уменьшит скорость на 5 км/ч, то потеряет 29 минут на этом же пути. найти скорость велосипедиста.
Ответы
Ответ дал:
0
В двух приложениях два способа решения задачи.
Приложения:


Вас заинтересует
2 года назад
2 года назад
7 лет назад
9 лет назад
10 лет назад
10 лет назад