• Предмет: Математика
  • Автор: ozodov2020
  • Вопрос задан 9 лет назад

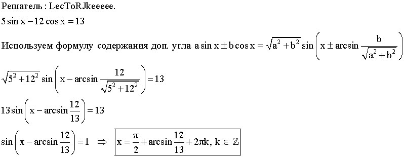
5sin x - 12cos x =13

Ответы

Ответ дал: Аноним
0
Решение смотрите на фотографии....
Приложения:
Вас заинтересует