Ответы
Ответ дал:
0
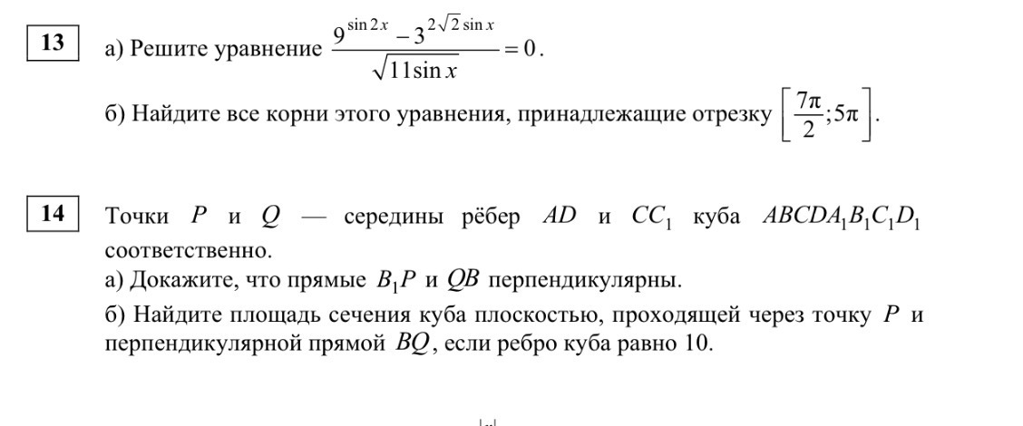
13) а) ОДЗ: х≠0 (по корню в знаменателе).
Приравниваем числитель нулю, заменив 9 = 3².

Отсюда следует 2sin 2x = 2√2sin x.
2*(2sin x*cos x) - 2√2sinx = 0.
2sin x(2cos x - √2) = 0
sin x = 0, отбрасываем по ОДЗ.
2cos x- √2 = 0.
cos x = √2/2.
x = +-(π/4)+2πk, k ∈ Z.
б) Заданному промежутку соответствуют значения:
к = 2, х = (15/4)π и (17/4)π.
14) Прямая В1Р лежит в плоскости, перпендикулярной прямой BQ.
В сечении прямоугольник. Высота его равна √(10²+5²) = √125 = 5√5.
Площадь сечения равна 5√5*10 = 50√5 кв.ед.
Приравниваем числитель нулю, заменив 9 = 3².
Отсюда следует 2sin 2x = 2√2sin x.
2*(2sin x*cos x) - 2√2sinx = 0.
2sin x(2cos x - √2) = 0
sin x = 0, отбрасываем по ОДЗ.
2cos x- √2 = 0.
cos x = √2/2.
x = +-(π/4)+2πk, k ∈ Z.
б) Заданному промежутку соответствуют значения:
к = 2, х = (15/4)π и (17/4)π.
14) Прямая В1Р лежит в плоскости, перпендикулярной прямой BQ.
В сечении прямоугольник. Высота его равна √(10²+5²) = √125 = 5√5.
Площадь сечения равна 5√5*10 = 50√5 кв.ед.
Вас заинтересует
3 года назад
10 лет назад
10 лет назад