ПОЖАЛУЙСТА!!
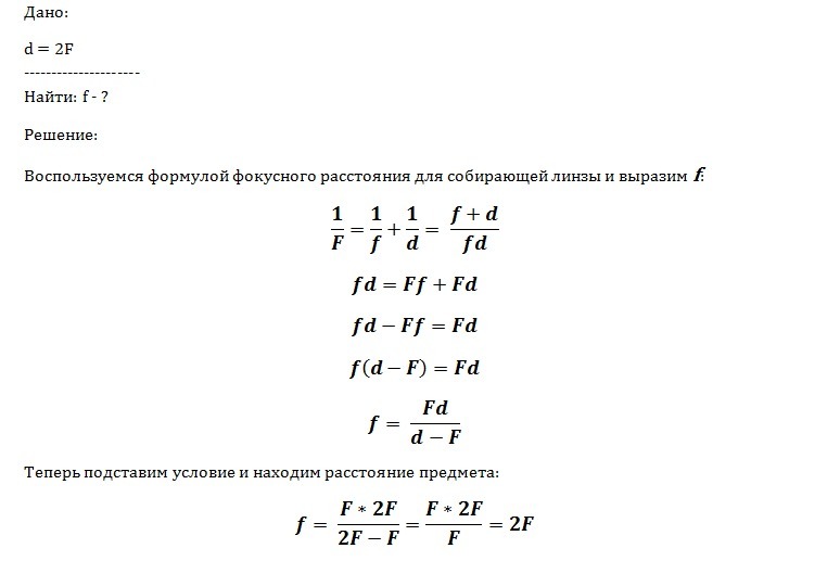
Предмет находится на двойном фокусном расстоянии от собирающей линзы. Постройте его изображение и охарактеризуйте его.
Ответы
Ответ дал:
0
Решение во вложении:
Приложения:
Вас заинтересует
3 года назад
3 года назад
8 лет назад
8 лет назад
11 лет назад
11 лет назад
11 лет назад