• Предмет: Физика
  • Автор: nostromo
  • Вопрос задан 11 лет назад

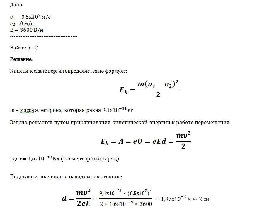
В однородное электрическое поле со скоростью 0.5*10^7 м/с влетает электрон и движется по направлению линий напряжённости поля. Какое расстояние пролетит электрон до полной потери скорости, если модуль напряжённости поля равен 3600 В/м

Ответы

Ответ дал: livres
0
Решение во вложении:
Приложения:
Вас заинтересует