• Предмет: Химия
  • Автор: Botan01
  • Вопрос задан 11 лет назад

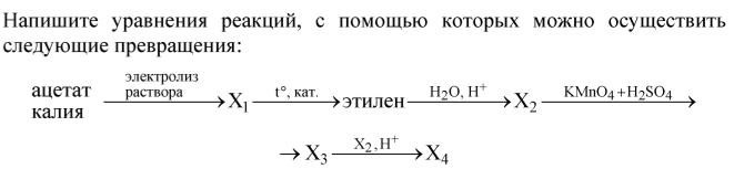
помогите( органика..............

Приложения:

Ответа на этот вопрос пока нет. Попробуйте найти его через форму поиска.

Вас заинтересует