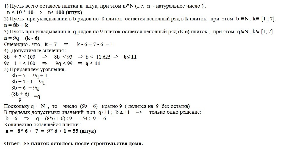
после строительства дома осталось Некоторое количество плиток их можно использовать для выкладки прямоугольной площадки на участке рядом с домом есть ли укладывать в ряд по 10 плиток для квадратной площадки плиток не хватает при укладывании по восемь плитка флориан останется один неполный период при укладывании по 9 тоже останется неполный ряд на 6 плиток меньше чем в неполном ряду при укладывании по 8 сколько всего клеток осталось после строительства дома
Ответы
Ответ дал:
0
Решение и ответ в приложении.
Приложения:

Вас заинтересует
2 года назад
2 года назад
7 лет назад
7 лет назад