После строительства осталось некоторое количество плиток. Их можно использовать для выкладывания прямоугольной площадки. Если укладывать по 10 плиток, то для квадратной площадки плиток не хватает. При укладывании по 7 пл. в ряд остается один неполный ряд, а при укладывании по 8- тоже остается неполный ряд, в котором на 5 пл. меньше, чем в неполном по 7 пл. Сколько всего плиток осталось?
Ответы
Ответ дал:
0
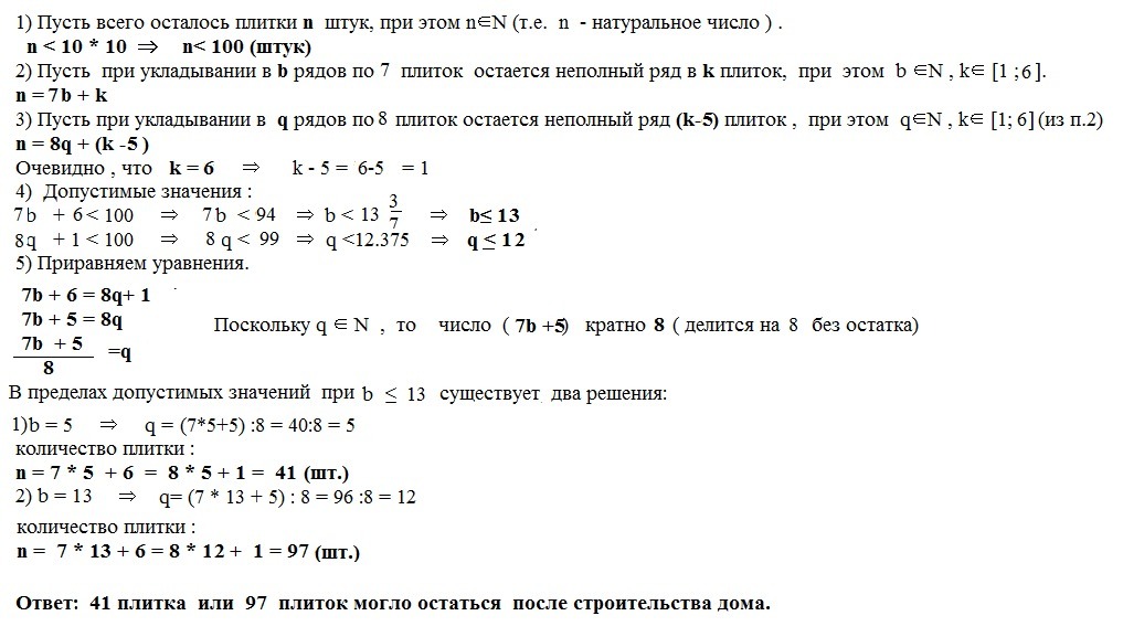
Решение в приложении.
Два ответа удовлетворяют условию задачи:
1) 41 плитка
2) 97 плиток.
Два ответа удовлетворяют условию задачи:
1) 41 плитка
2) 97 плиток.
Приложения:
Вас заинтересует
2 года назад
7 лет назад
10 лет назад
10 лет назад
10 лет назад