• Предмет: Физика
  • Автор: lucy59ny
  • Вопрос задан 9 лет назад

Решите, много баллов!!
1.В инерциальной системе отсчета тело движется с ускорением, если
1) инерциальная система отсчета движется с ускорением
2) на тело действуют другие тела
3) тело движется по окружности с постоянной скоростью
4) результирующая сила, действующая на тело равна нулю

2. Какие из нижеприведенных суждений о законе всемирного тяготения правильны?
A. Сила тяготения прямо пропорциональна массам взаимодействующих тел.
Б. Сила тяготения обратно пропорциональна квадрату расстояния между взаимодействующими телами.
B. Взаимодействие между телами происходит мгновенно.
Г. Взаимодействие происходит по закону упругого удара.
1)только А 2) А и Б​ 3) А, Б, В​4) А, Б, В, Г

3. Aвтомобиль массой 500 кг, двигаясь прямолинейно и равнозамедленно, прошел до полной остановки расстояние в 50 м за 10 секунд. Сила торможения, действующая на автомобиль, равна
1) 500 Н​2) 750 Н​3) 1000 Н​4) 1500Н

4. При кaких условиях законы идеального газа применимы для реальных газов?
1) при больших плотностях и низких температурах
2) при больших плотностях и высоких температурах
3) при малых плотностях и высоких температурах
4) при малых плотностях и низких температурах

5.Какoй вид теплообмена сопровождается переносом вещества?
1) конвекция
2) излучение
3) теплопроводность и конвекция
4) теплопроводность

6. В цилиндрe под поршнем находится насыщенный водяной пар. При уменьшении объема, под поршнем вдвое при постоянной температуре
1)давление пара увеличивается примерно вдвое
2)давление пара уменьшается примерно вдвое
3)давление пара уменьшается примерно вчетверо
4)масса пара уменьшается примерно вдвое

7. К источнику постоянного тока с ЭДС 9 В и внутренним сопротивлением 0,5 Ом подключен резистор. Какое количество теплоты выделяется в резисторе за 1 с, если ток в цепи равен 2 А? Сопротивление соединительных проводов пренебрежимо мало.
1) 2Дж 2) 4Дж 3) 16Дж 4) 18Дж

8. Найдите энергию магнитного поля соленоида, в котором при силе тока 10 А возникает магнитный поток 0,5 Вб.
1) 2,5 Дж 2) 2,0 Дж 3) 1,5 Дж 4) 1,0 Дж
Часть 2
9. С поверхности Земли бросают вертикально вверх тело массой 0,2 кг с начальной скоростью 2 м/с. При падении на Землю тело углубляется в грунт на глубину 5 см. Найдите среднюю силу сопротивления грунта движению тела. Сопротивлением воздуха пренебречь.

10. В цилиндре под поршнем находится идеальный одноатомный газ. На сколько изменилась внутренняя энергия газа, если он изобарно расширился при давлении 0,12MПа от объема 0,12 м3 до объема 0,14 м3 ?

Часть 3
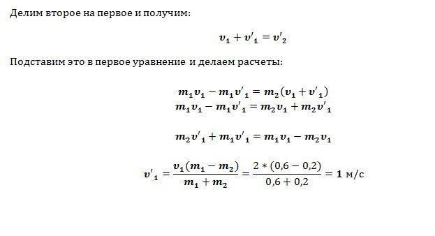
11. Брусок массой m1= 600 г, движущийся со скоростью v1= 2 м/с, сталкивается с неподвижным бруском массой т2 = 200 г. Какой будет скорость v1 первого бруска после столкновения? Удар считать центральным и абсолютно упругим.

12. В калориметре находится т1= 0,5 кг воды при температуре t1= 10 °С. В воду положили m2 = 1 кг льда при температуре t2 = -30 °С. Какая температура θ °С установится в калориметре, если его теплоемкостью можно пренебречь?

Ответы

Ответ дал: livres
0

Решения во вложениях. Остальную часть найдете в ответе внизу.

Приложения:
Ответ дал: ЗнанияМодератор
0

Оставшаяся часть решений:

Приложения:
Вас заинтересует