Ответы
Ответ дал:
0
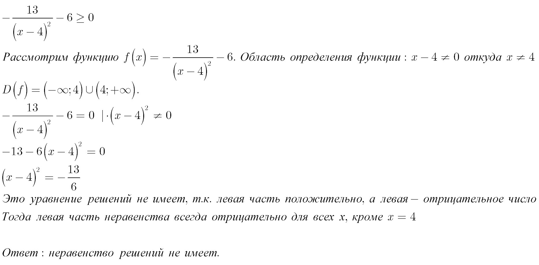
Решение смотрите во вложении
Приложения:

Вас заинтересует
2 года назад
2 года назад
7 лет назад
7 лет назад
9 лет назад
9 лет назад
10 лет назад
10 лет назад