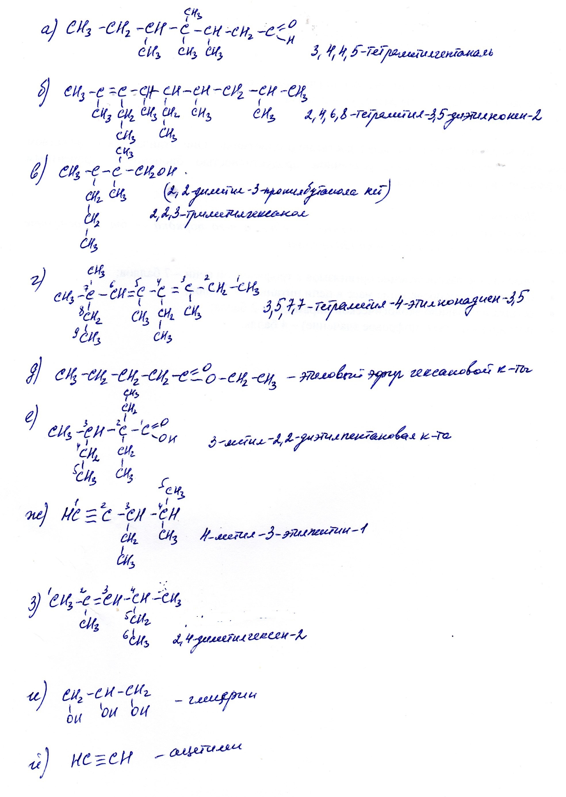
напишите структурную формулу а)3,4,4,5 тетрометилгептаналь;
б)2,4,6,8 тетраметил,3,5 диэтилнонен2;
в)2,2диметил,3 пропилбутанол;
г)2,4,6 триметил,2,5 диэтилоктадиен 3,5;
д)этиловый эфиргексановой кислоты;
е)2,3,3 триэтилбутановая кислота;
ж)3,4 диметил 3 пропилбутин 1;
з)2 метил,4 этил пентен 2;
и)глицерин
й) ацетилен
Ответы
Ответ дал:
1
а) CH3 - CH2 - CH(CH3) - C(CH3)(CH3) - CH(CH3) - CH2 - COH
б) C - C(CH3) = C(C2H5) - CH(CH3) - CH(C2H5) - CH(CH3) - CH2 - CH(CH3) - CH3
в) CH3 - CH(C3H7) - C(CH3)(CH3) - CH2-OH
г) CH3 - C(CH3)(C2H5) - CH = C(CH3) - C(C2H5) = C(CH3) - CH2 - CH3
д) CH3 - CH2 - CH2 - CH2 - CH2 - COOC2H5
е) CH3 - C(C2H5)(C2H5) - CH(C2H5) - C OOH
ж) CH - = C - C(CH3)(C3H7) - CH2(CH3)
з) CH3 - C(CH3) = CH - CH(C2H5) - CH3
и) CH2(OH)-CH(OH)-CH2(OH)
й) CH=-CH
б) C - C(CH3) = C(C2H5) - CH(CH3) - CH(C2H5) - CH(CH3) - CH2 - CH(CH3) - CH3
в) CH3 - CH(C3H7) - C(CH3)(CH3) - CH2-OH
г) CH3 - C(CH3)(C2H5) - CH = C(CH3) - C(C2H5) = C(CH3) - CH2 - CH3
д) CH3 - CH2 - CH2 - CH2 - CH2 - COOC2H5
е) CH3 - C(C2H5)(C2H5) - CH(C2H5) - C OOH
ж) CH - = C - C(CH3)(C3H7) - CH2(CH3)
з) CH3 - C(CH3) = CH - CH(C2H5) - CH3
и) CH2(OH)-CH(OH)-CH2(OH)
й) CH=-CH
Ответ дал:
3
.......................................................................................................................
Приложения:
Вас заинтересует
2 года назад
2 года назад
3 года назад
9 лет назад
9 лет назад