Ответы
Ответ дал:
1
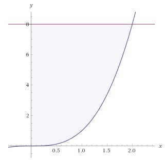
Найдем точку пересечения прямых 
![8=x^3\rightarrow x= \sqrt[3]{8} =2 8=x^3\rightarrow x= \sqrt[3]{8} =2](https://tex.z-dn.net/?f=8%3Dx%5E3%5Crightarrow+x%3D+%5Csqrt%5B3%5D%7B8%7D+%3D2)
Получили пределы интегрирования от 0 до 2.

Получили пределы интегрирования от 0 до 2.
Приложения:
Вас заинтересует
2 года назад
2 года назад
2 года назад
2 года назад
3 года назад
9 лет назад