• Предмет: Алгебра
  • Автор: YaguraMiur
  • Вопрос задан 9 лет назад

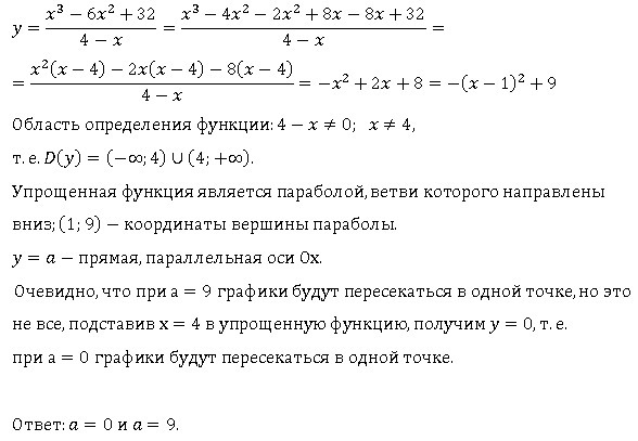
постройте график функции Y=x^3-6x^2+32/4-x и определите, при каких значениях а прямая y = а имеет с графиком только одну общую точку

Ответы

Ответ дал: Аноним
0
Решение приведено в файлах
Приложения:
Ответ дал: ТатМих
0
Здорово !!!
Ответ дал: ТатМих
0
Это я про точку х=4 !)))
Ответ дал: Аноним
0
Спасибо !
Ответ дал: ТатМих
0
Гениально !))
Вас заинтересует