• Предмет: Алгебра
  • Автор: lyvly2
  • Вопрос задан 11 лет назад

Решете неравенство:

-2z<либо=-9

 

x/6<-2

 

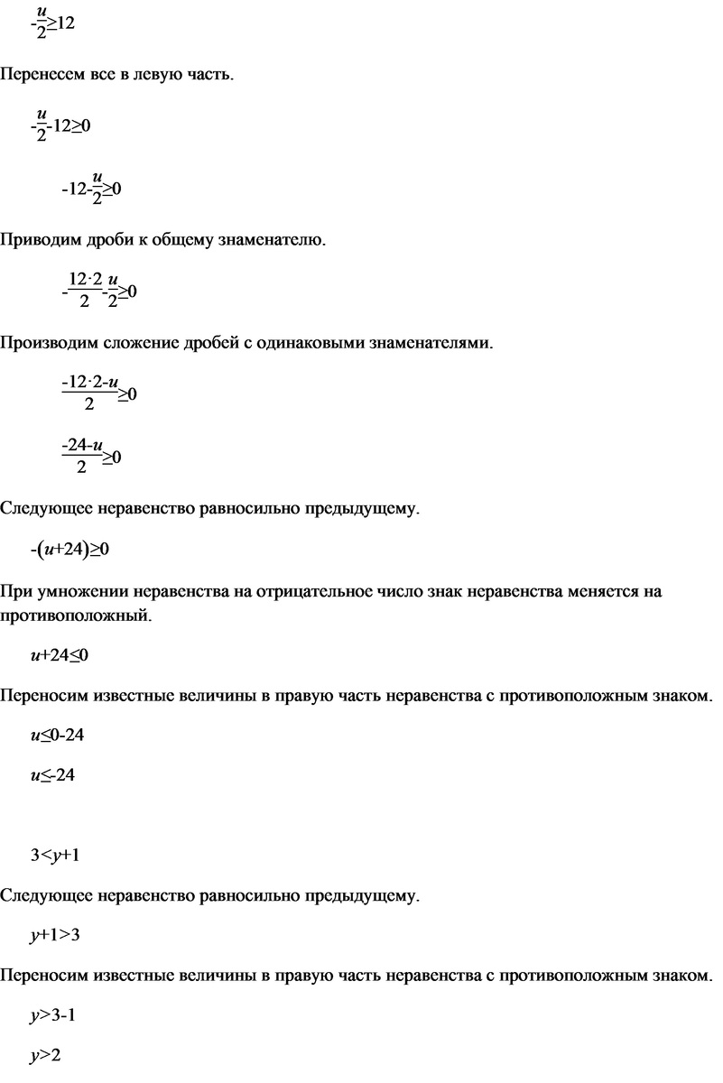
-u/2>либо=12

 

3<y+1

Ответы

Ответ дал: triolana
0

решение смотри на картинке

Приложения:
Вас заинтересует