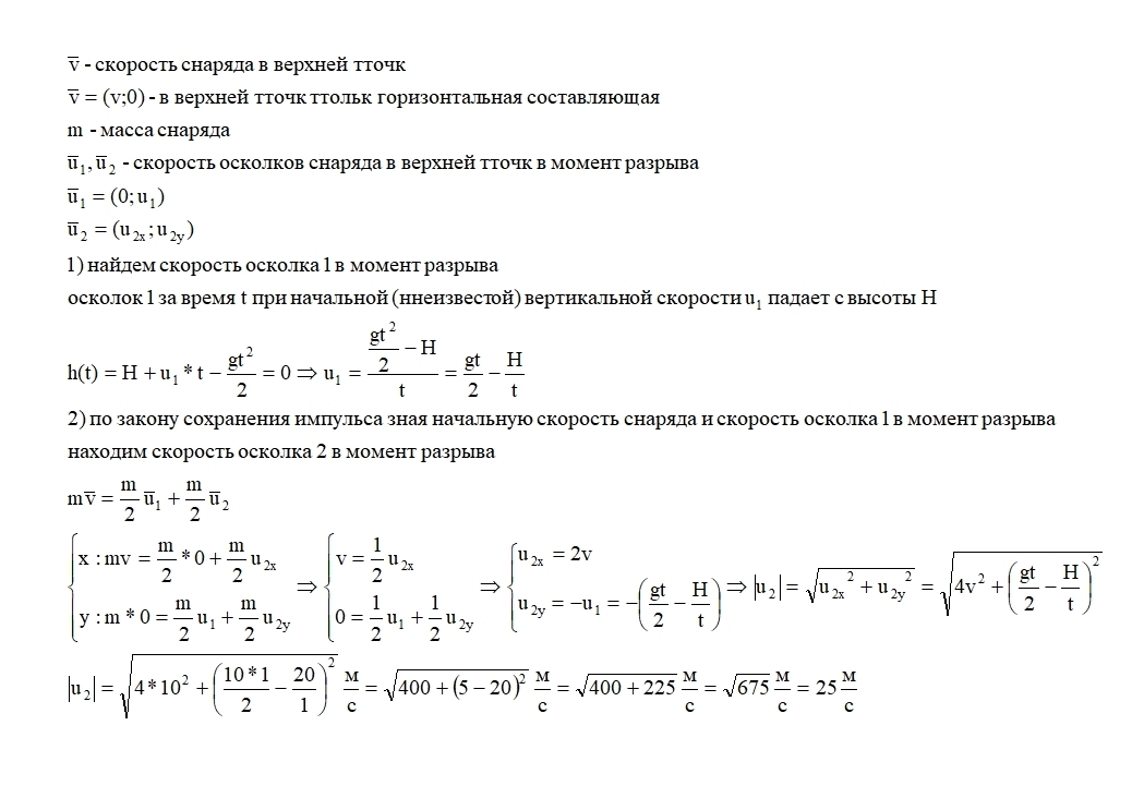
Снаряд разорвался в верхней точке траектории на высоте 20 м на два равных осколка. Один осколок упал на землю под местом взрыва через 1,0 с. Если скорость снаряда в момент взрыва равна 10 м/с, то скорость второго осколка равна:
Ответы
Ответ дал:
0
смотри решение во вложении
синтаксические ошибки возникли при конвертации из редактора формул
победить данную проблему не смог
синтаксические ошибки возникли при конвертации из редактора формул
победить данную проблему не смог
Приложения:
Вас заинтересует
2 года назад
2 года назад
9 лет назад
9 лет назад
10 лет назад