• Предмет: Математика
  • Автор: hhedgehog
  • Вопрос задан 8 лет назад

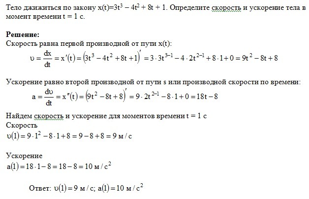
тело джижиться по закону x(t)=3t^3-4t^2+8t+1. определите скорость и ускорение тела в момент времени t=1

Ответы

Ответ дал: eug20b
0
Решение на фотографии
Приложения:
Вас заинтересует