• Предмет: Математика
  • Автор: aleksrohmanovp8e977
  • Вопрос задан 8 лет назад

Кому не трудно, да и трудно кому, помогите с заданиями. Я не успел к этой теме подготовиться.
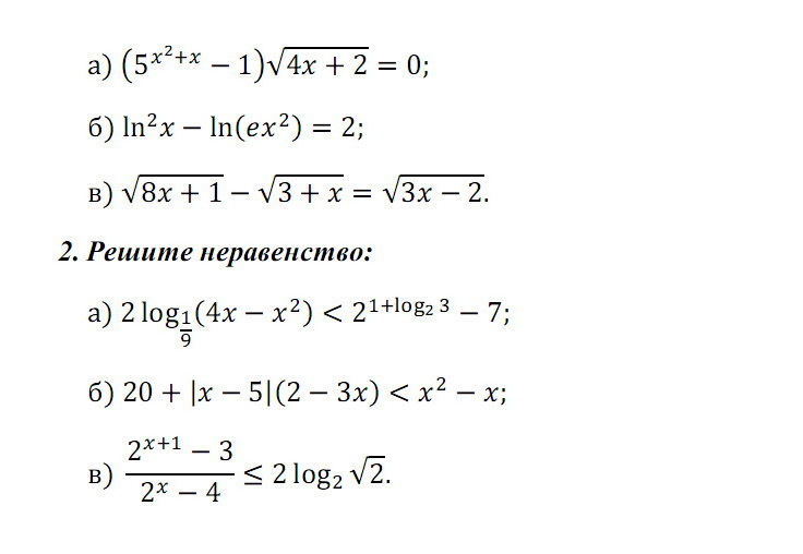
1. Решите уравнение
Желательно под а), ибо я остальные сделал.

2.Решите неравенство
Желательно б) и в) ибо я свойства модуля и корней при решении применять не научился. Хелп

Ставка 50 баллов, за лучший + 25

Приложения:

Ответа на этот вопрос пока нет. Попробуйте найти его через форму поиска.

Вас заинтересует