• Предмет: Математика
  • Автор: thebro66
  • Вопрос задан 8 лет назад

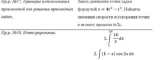
Помогите пожалуйста срочно 2 задания((
Завтра сдавать

Приложения:

Ответы

Ответ дал: snow99
0
Простейшие интегралы. Во втором используется формула: int(udv) = uv + int(vdu)
Приложения:
Вас заинтересует