Ответы
Ответ дал:
0
Решение смотрите на фотке.....
Приложения:
Ответ дал:
0
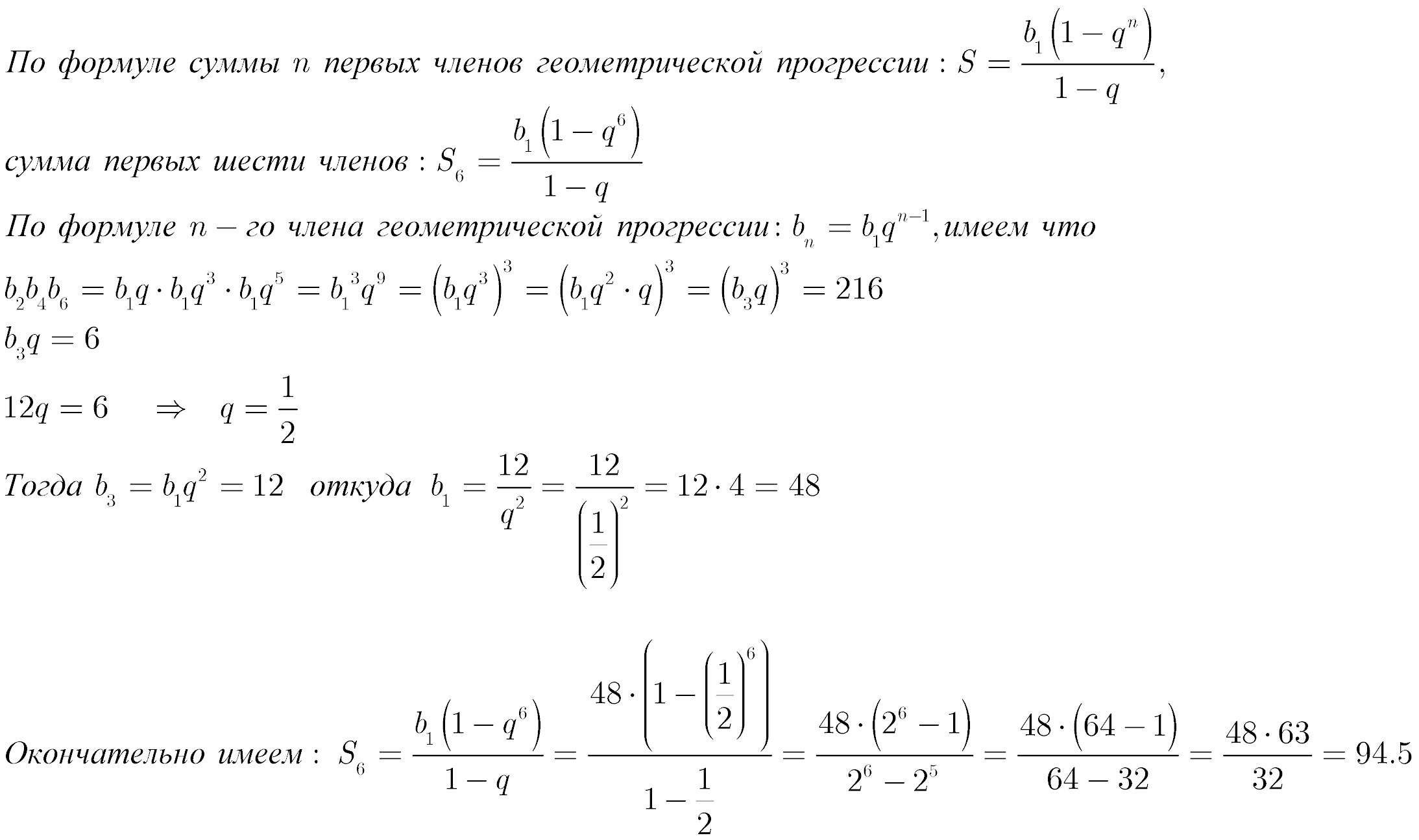
b2*b4*b6=216
b3=12
b1q*b1q³*b1q^5=216
b1³*q^9=216
(b1q³)³=6³
b1q³=6
b4=6
b3=12;
q=b4/b3=1/2
b1*q²=12
b1=12:1/4=12*4=48
S=b1(qⁿ-1)/(q-1)
|q|<1
S=b1/(1-q)=48/(1-1/2)=48*2=96
b1=48;b2=24;b3=12;b4=6
b5=3;b6=3/2=1,5
S=94,5
b3=12
b1q*b1q³*b1q^5=216
b1³*q^9=216
(b1q³)³=6³
b1q³=6
b4=6
b3=12;
q=b4/b3=1/2
b1*q²=12
b1=12:1/4=12*4=48
S=b1(qⁿ-1)/(q-1)
|q|<1
S=b1/(1-q)=48/(1-1/2)=48*2=96
b1=48;b2=24;b3=12;b4=6
b5=3;b6=3/2=1,5
S=94,5
Приложения:
Ответ дал:
0
всё-таки правильный ответ 94,5
Вас заинтересует
2 года назад
2 года назад
3 года назад
3 года назад
9 лет назад
9 лет назад
10 лет назад