• Предмет: Математика
  • Автор: kamila250403pc3skl
  • Вопрос задан 8 лет назад

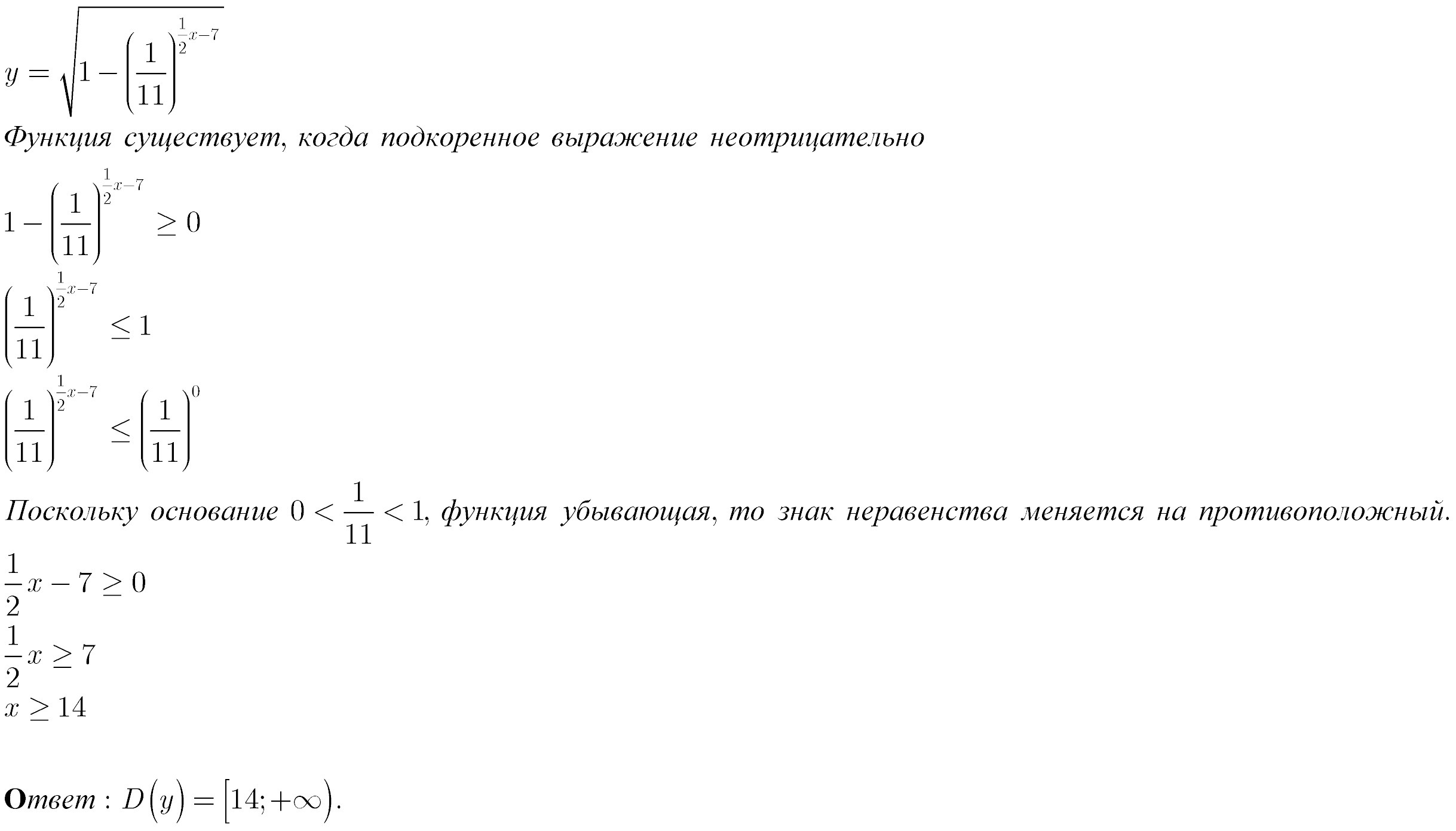
Найдите область определения функции

Приложения:

Ответы

Ответ дал: Нау4пок
0

Решение во вложении.

Приложения:
Ответ дал: Аноним
0

Решение смотрите на фотке....

Приложения:
Вас заинтересует