В параллелограмме ABCD, на диагонали AC- взята точка M, ,
Площадь треугольника BMC=Q. Чему равна площадь треугольника MCD.
(если можно то с рисунком, пожалуйста)
Ответы
Ответ дал:
0
я написал краткое решение на листочке ===>>
Приложения:

Ответ дал:
0
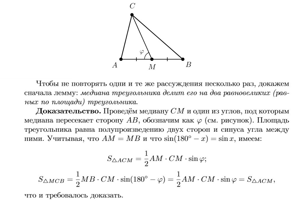
Решение на рисунках.
Строго говоря, чтобы решение было полным, надо рассмотреть ещё два случая:
1) Точка M совпадает с точкой O. Тогда из доказанной леммы сразу следует равенство площадей.
2) Точка M лежит по другую сторону от точки O. Тогда вместо разности площадей мы должны рассмотреть сумму — в остальном решение идентично.
********************
Приложения:


Вас заинтересует
2 года назад
3 года назад
3 года назад
9 лет назад
9 лет назад
9 лет назад
9 лет назад