• Предмет: Математика
  • Автор: munzugera
  • Вопрос задан 8 лет назад

Помогите решить.
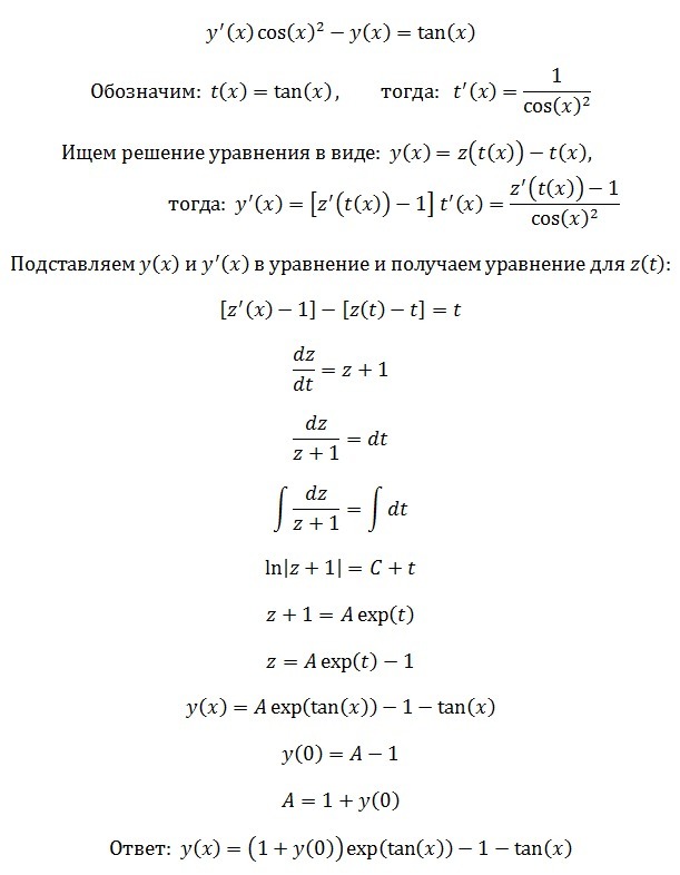
y'cos^2x-y=tgx y(0)= -1

Ответы

Ответ дал: amax777
0

Решение на картинке во вложении, удачи :)

Приложения:
Ответ дал: amax777
0
A(n) = 3^n / (n+1)!
Ответ дал: amax777
0
A(n+1) = 3^(n+1) / (n+2)!
Ответ дал: amax777
0
|A(n+1)/A(n)| = 3/(n+2) < q =0.75 при n > 2
Ответ дал: amax777
0
т.е. ряд сходится
Ответ дал: munzugera
0
Супер спасибо!!! просто последние задания нам не объесняли приходиться дорешивать самому! готовиться к сессии. вот и проверяю пока вроде всё правильно. стыдно просить проверить дальше. еще раз спасибо!!!! огромное!!!
Вас заинтересует