• Предмет: Алгебра
  • Автор: Jake105
  • Вопрос задан 8 лет назад

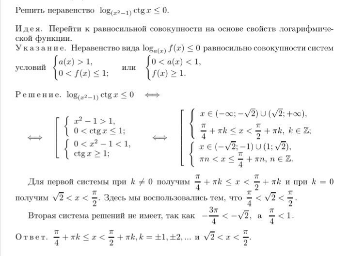
объясните пожалуйста, почему мы рассматриваем k=≠0 и как до этого догнать. почему pi/4 превратилось в
 sqrt{2}

Приложения:

Ответы

Ответ дал: NeZeRAvix
0

На рисунке представлены три числовые прямые, для k=-1, k=0 и k=1. Так как имеем дело с системой

 left{begin{array}{I} x in (- infty;  - sqrt{2}) cup ( sqrt{2};  + infty)  \ dfrac{pi}{4}+ pi kleq x <dfrac{pi}{2}+ pi k;  k in Z end{array}}<br />

то нас интересуют только общие решения. Из-за того, что при k=0, п/4+пk=п/4∈(-√2; √2), система имеет решения, отличные от решений при k≠0. Именно поэтому отдельно требуется рассмотреть случай при k=0.

Приложения:
Ответ дал: Jake105
0
Спасибо большое
Ответ дал: NeZeRAvix
0
То, что во второй системе из совокупности нет решений доказывается тем же способом
Ответ дал: NeZeRAvix
0
На числовых прямых просто не будет пересечений
Ответ дал: Jake105
0
понял
Ответ дал: Jake105
0
спасибо
Вас заинтересует