Ответы
Ответ дал:
0
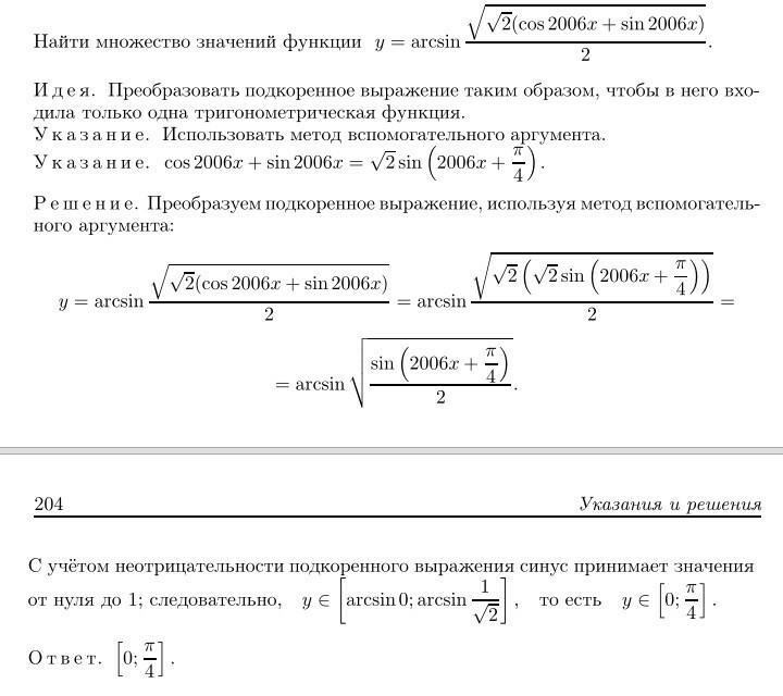
arcsin√(sin(2006x+π/4)/2=a
√sin(2006x+π/4)/2=sina
sin(2006x+π/4)=√2sina
0≤√2sina≤1
0≤sina≤1/√2
a€[arcsin0;arcsin1/√2]
a€[0;π/4]
√sin(2006x+π/4)/2=sina
sin(2006x+π/4)=√2sina
0≤√2sina≤1
0≤sina≤1/√2
a€[arcsin0;arcsin1/√2]
a€[0;π/4]
Ответ дал:
0
Вас просили объяснить уже готовое решение, а вы решили по-своему :)
Вас заинтересует
2 года назад
3 года назад
3 года назад
9 лет назад
9 лет назад
10 лет назад