Ответы
Ответ дал:
0
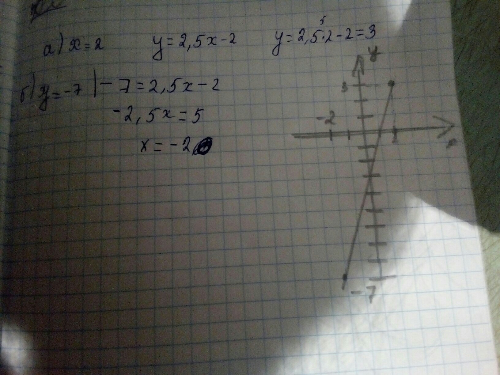
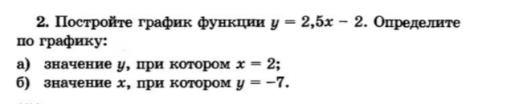
y=2,5x-2
y=2,5*2-2
y=3
y=2,5x-2
2,5x-2=-7
2,5x=-7+2
2,5x=-5
x=-2
Ответ дал:
0
Вот. Удачи тебе)))))))))
Приложения:

Ответ дал:
0
Пожалуйста выберите мой ответ лучшим
Вас заинтересует
2 года назад
2 года назад
3 года назад
3 года назад
9 лет назад
9 лет назад
9 лет назад
9 лет назад