• Предмет: Физика
  • Автор: LineFox
  • Вопрос задан 8 лет назад

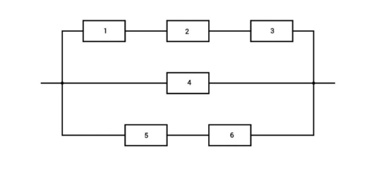
Определить общее сопротивление R данного участка цепи (см. рисунок), если сопротивление каждого резистора равно R0=2 Oм. Ответ выразить в Ом, округлив до десятых.

Приложения:

Ответы

Ответ дал: Анастасийкапросто
0

Все просто____________________________

Приложения:
Ответ дал: 21fizika
0

Это 3 параллельные ветви

Первая (верхняя) состоит из 3-х последовательно соединенных резистора, их общее сопротивление R123=3*R=6 Ом

Сопротивление второй ветви R4=2 Ом

Третьей ветви R56=2R=4 Ом

Всех 3-х ветвей 1/Rэквив.=1/R123+1/R4+1/R56=1/6+1/2+1/4=

=(2+6+3)/12=11/12; Rэквив.=12/11=1,09 Ом≈1,1 Ом - это ответ.

Приложения:
Ответ дал: 21fizika
0
Cпасибо за оценку))
Вас заинтересует