• Предмет: Математика
  • Автор: alyaalyaaaa
  • Вопрос задан 8 лет назад

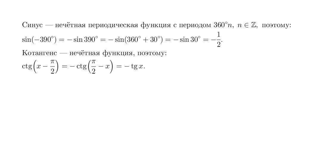
1.Вычислите
а) Sin(-390°)
б) ctq(x-П/2)

Ответы

Ответ дал: tonyalp8vqcb
0
полный круг 360 выкидываем не задумываясь. а за вторым лезем в таблицу приведения.
Приложения:
Ответ дал: genius20
0

Если появятся какие-нибудь вопросы — задавайте.

Приложения:
Вас заинтересует