• Предмет: Математика
  • Автор: jungkook702
  • Вопрос задан 8 лет назад

хеееееееелп
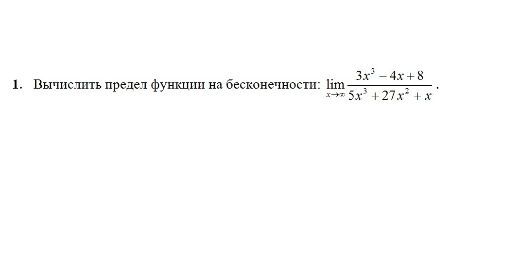
Вычислить предел функции на бесконечности:

Приложения:

Ответы

Ответ дал: xxxeol
0

Решение силой Разума - думаем "глазами".

Разделили ГЛАЗАМИ на х³ и числитель и знаменатель  и получили

3/5 - ответ.

Дополнительно.

Конечно, для записи в тетради надо написать расчет, но, когда мы уже знаем ответ - это просто - самостоятельно.

Если и самостоятельно не написать, то .... пишем решение (написать будет не так просто).

lim_{x to infty}frac{3x^3-4x+8}{5x^3+27x^2+x}=frac{3-frac{4}{x^2}+frac{8}{x^3}}{5+frac{27}{x}+frac{1}{x^2}}=frac{3}{5}

Проверьте "ответ Замятина". В формуле второй раз не написал lim_{x to infty} frac{3}{5},



Вас заинтересует