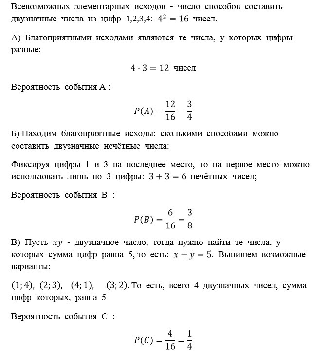
На четырех карточках написаны цифры 1,2,3 и 4 .Выбирают наугад две карточки и кладут их рядом,получив двузначное число.Найдите вероятность следующего события:
a) A - получили число с разными цифрами б) B - получили нечётное число
в) C - получили число, сумма цифр которого равна 5
Ответы
Ответ дал:
0
Готовое решение на фото.
Приложения:
Вас заинтересует
2 года назад
2 года назад
3 года назад
3 года назад
9 лет назад
9 лет назад
10 лет назад