• Предмет: Алгебра
  • Автор: sashagthmzrjd
  • Вопрос задан 8 лет назад

Ответы, нужны ответы! Срочно!

Приложения:

Ответы

Ответ дал: gleb1818
0

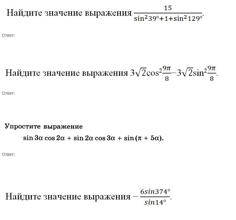
1) Знаменатель = Sin²39° + Sin² 129° = Sin²39° + Sin²(90° + 39°) =

Sin²39° + Cos²39° = 1

Ответ: 15

2)3√2Cos²9π/8 *3√2Sin²9π/8= 9/2*Cos²9π/8 *Sin²9π/8=

= 9/2 *4/4*Cos²9π/8 *Sin²9π/8 = 9/8*4 Cos²9π/8 *Sin²9π/8=

=9/8*Sin²9π/4 = 9/8*Sin²π/4 = 9/8* 1/2= 9/16

3) Sin3αCos2α + Sin2αCos3α - Sin5α = Sin(3α +2α) + Sin5α =

= Sin5α+Sin5α = 2Sin5α

Вас заинтересует