• Предмет: Математика
  • Автор: yana7glitter
  • Вопрос задан 8 лет назад

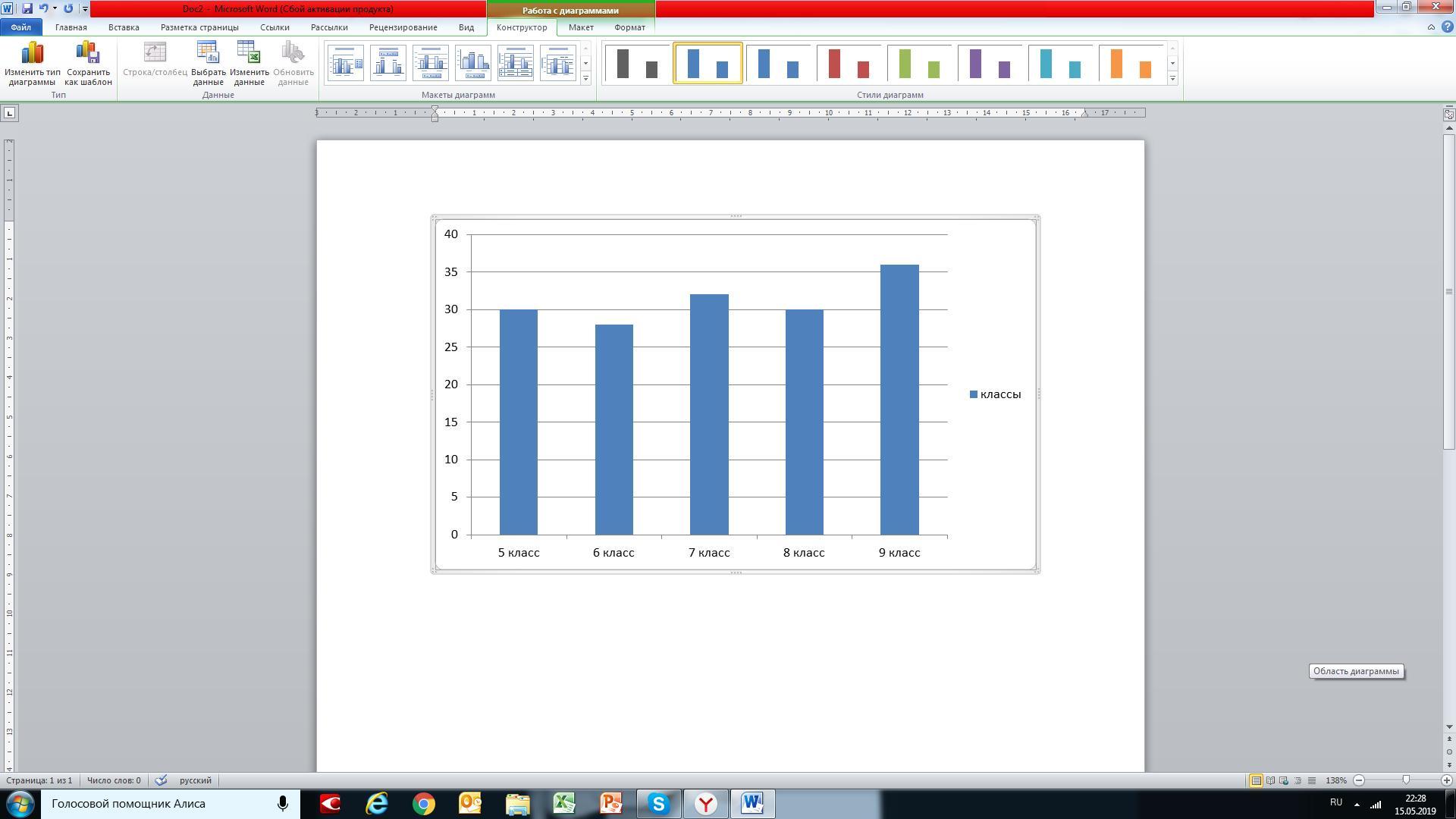
В пятом классе 30 учащихся,в шестом 28 учащихся,в седьмом классе 32 учащихся,в восьмом классе 30 учащихся,а в девятом классе 36 учащихся.
Представьте эти статистические данные в виде таблицы.
Представьте в виде столбчатой диаграммы эти статистические данные.
ХЭЛП ПЖ!!!!!!

Ответы

Ответ дал: aipyzhyanova
0

не смогла нарисовать но вобщем как то так

Приложения:
Ответ дал: aipyzhyanova
0
так нормально?
Вас заинтересует