• Предмет: Алгебра
  • Автор: halzowayu
  • Вопрос задан 8 лет назад

ЗО БАЛЛОВ ДАЮ!!!!.ТОЛЬКО ОТВЕТ! СРООООЧНО 10 МИНУТ ОСТАЛОСЬ

Приложения:

Ответы

Ответ дал: ruslank1460
0

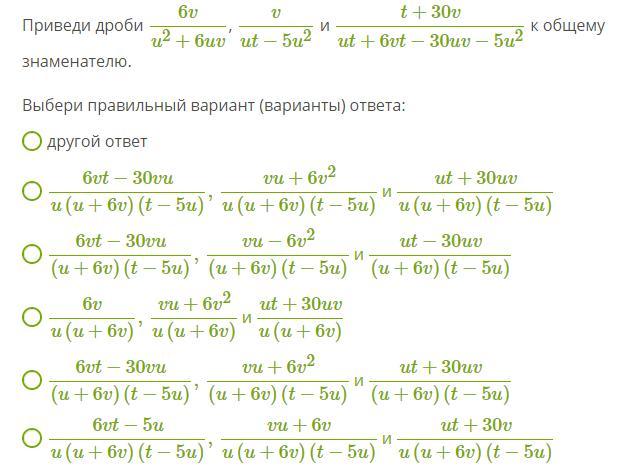
6v/u(u + 6v) = 6v(t - 5u)/u(u + 6v)(t - 5u) = (6vt - 30vu)/u(u + 6v)(t - 5u)

v/u(t - 5u) = v(u + 6v)/u(t - 5u)(u + 6v) = (vu + 6v²)/u(t - 5u)(u + 6v)

(t + 30v)/(t(u + 6v) - 5u(6v + u)) = (t + 30v)/(u + 6v)(t - 5u) = u(t + 30v)/u(u + 6v)(t - 5u) = (ut + 30uv)/u(u + 6v)(t - 5u)

Второй ответ правильный

Приложения:
Вас заинтересует