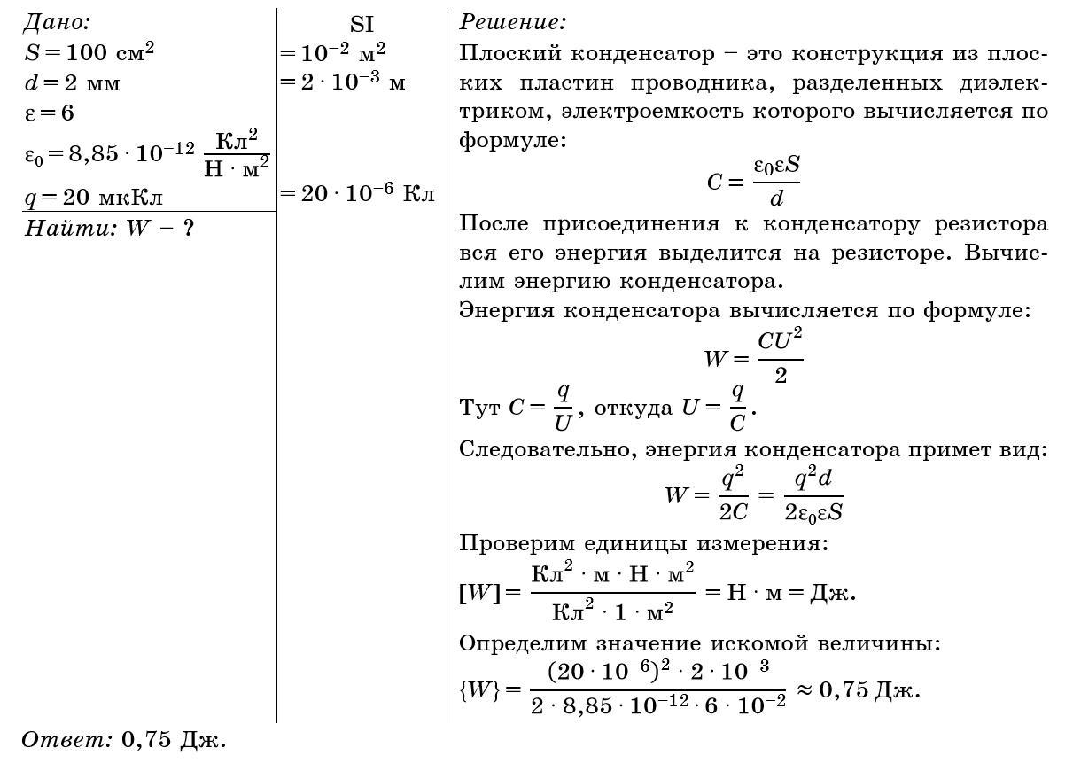
Площадь пластин плоского конденсатора равна S=100 см2, а расстояние между пластинами d=2 мм. Пространство между пластинами конденсатора заполнено слюдой ( = 6). Заряд конденсатора q=20 мкКл. Конденсатор соединяют с резистором. Какая энергия выделится на резисторе к моменту полной разрядки конденсатора?
Ответы
Ответ дал:
0
Решение смотрите во вложении.
Приложения:

Вас заинтересует
3 года назад
3 года назад
8 лет назад