решить уравнение...........................................................................
Приложения:

Ответы
Ответ дал:
5
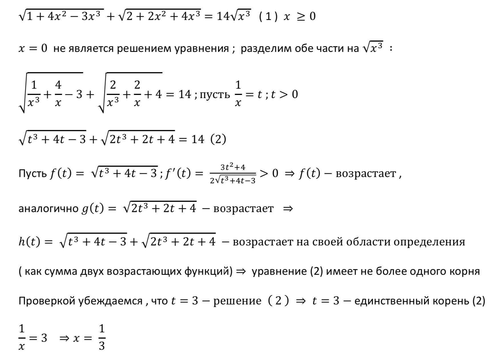
Ответ:
1/3
Объяснение:
Приложения:

Аноним:
Отлично!
Вас заинтересует
1 год назад
1 год назад
2 года назад
2 года назад
3 года назад