• Предмет: Алгебра
  • Автор: Ilyuam
  • Вопрос задан 2 года назад

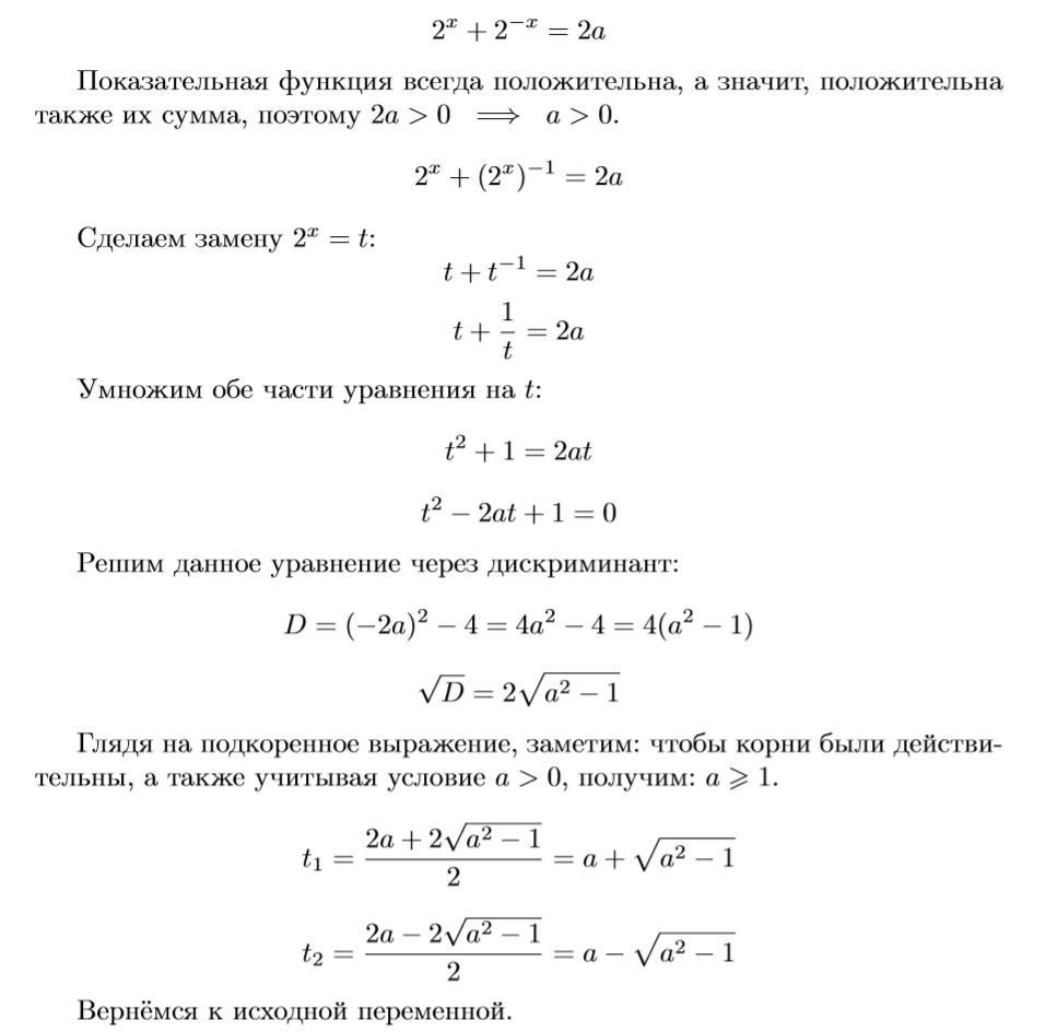
2^(x)+2^(-x)=2a на уровне 10 класса методом показательных уравнений

Ответы

Ответ дал: genius20
1

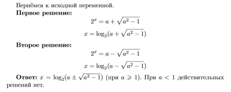
Если будут какие-нибудь вопросы — задавайте. Если мой ответ оказался полезен, нажимайте «спасибо» и отмечайте его как «лучший ответ».

Приложения:
Вас заинтересует