• Предмет: Алгебра
  • Автор: hilkysdyk
  • Вопрос задан 2 года назад

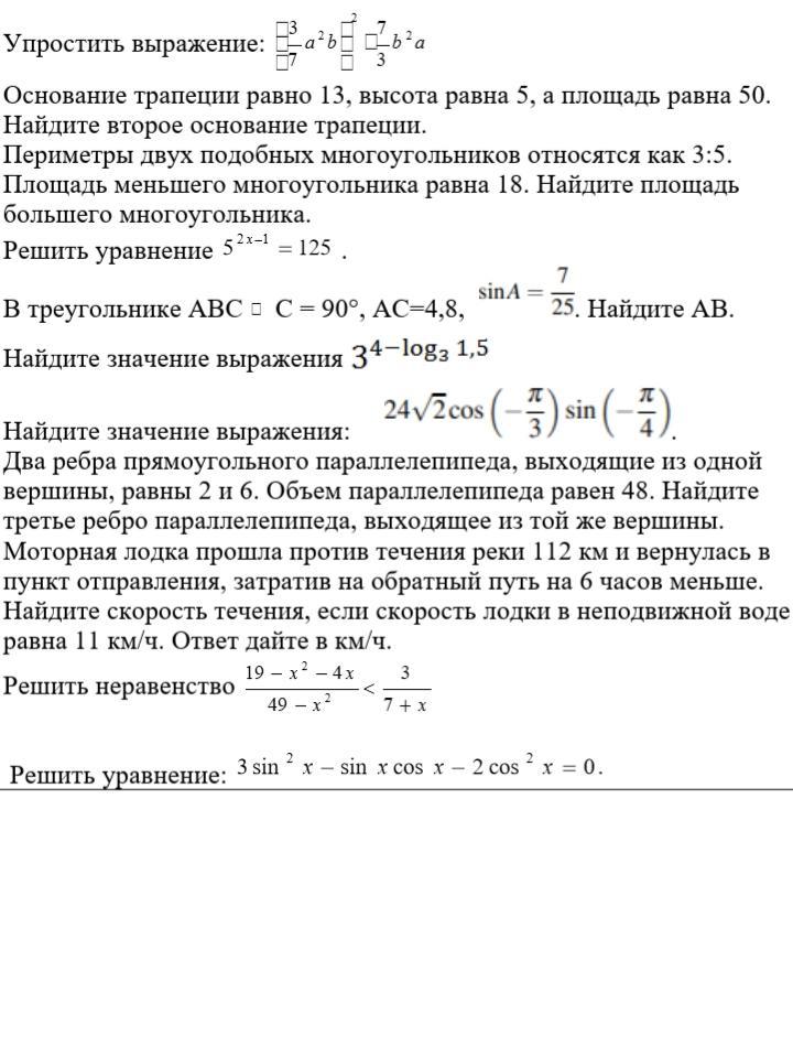
2.) Основание трапеции равно 13, высота равна 5, а площадь равна 50. Найдите второе основание трапеции.
3.) Периметры двух подобных многоугольников относятся как 3:5. Площадь меньшего многоугольника равна 18. Найдите площадь большего многоугольника.

Приложения:

Ответы

Ответ дал: lakOR555
2

2) площадь трапеции находится по формуле:

высота*(1основание+2основание) и разделить всё на 2.

2 основание примем за х, площадь известна, подставляем

5*(13+х)/2=50

65+5х=100

5х=35

х=7

ответ: второе основание равно семи.

3) пропорция:

площадь1/площадь2 = периметр1 в квадрате/периметр2 в квадрате

У подобных многоугольников отношение площадей  равняется квадрату отношений их периметров.

18/пл2 = 3²/5²

18/пл2=9/25

пл2=18*25/9

Площадь большего многоугольника равна 50.

Вас заинтересует