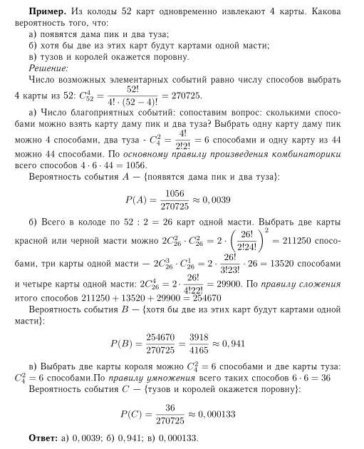
Из колоды карт (52) одновременно извлекают 4 карты. Какова вероятность того, что:
а) появятся дама пик и два туза
б) хотя бы две из этих карт будут картами одной масти
в) тузов и королей окажется поровну
Ответы
Ответ дал:
3
Определение классической вероятности. Добавляю и pdf файл, если плохо видно.
Приложения:
Аноним:
Есть ошибка.. Сейчас переделаю
Вас заинтересует
2 года назад
2 года назад
2 года назад
2 года назад
3 года назад
3 года назад
9 лет назад
9 лет назад