• Предмет: Геометрия
  • Автор: Larino4ka00
  • Вопрос задан 2 года назад

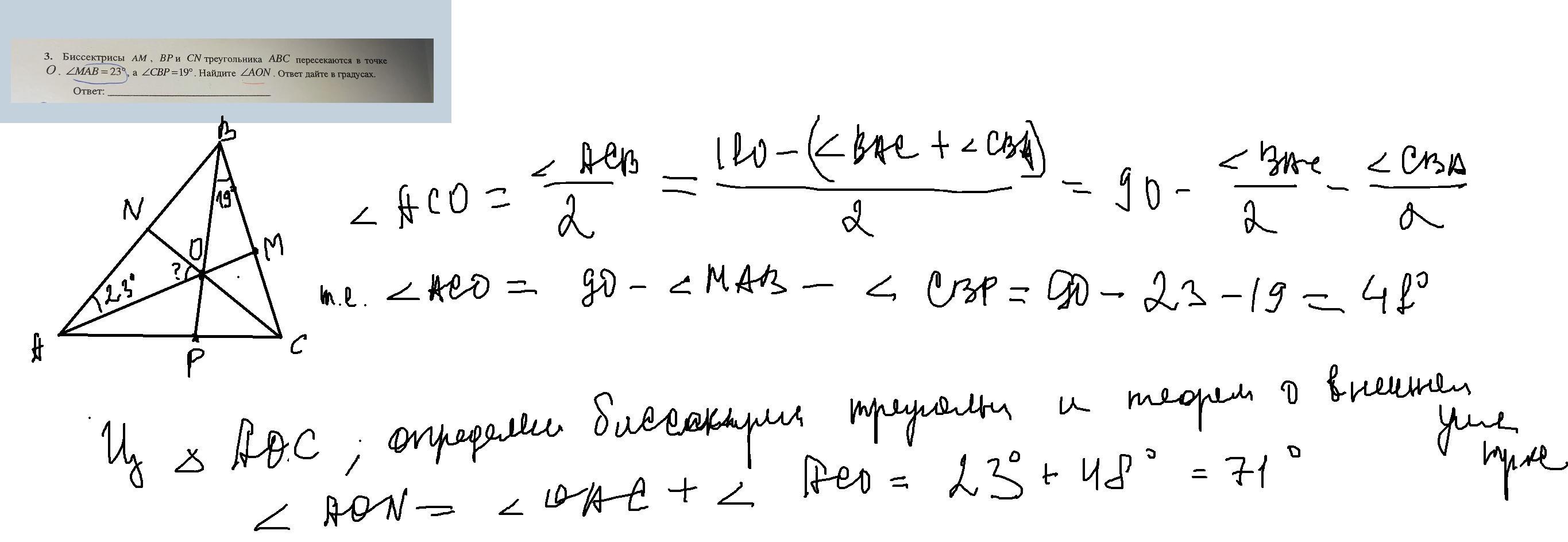
Биссектрисы AM, BP и CN треугольника ABC пересекаются в точке O. УголMAB=23, CBP=19. Найти AON

Ответы

Ответ дал: vikll
4

Ответ:

Объяснение:Биссектрисы AM, BP и CN треугольника ABC

Приложения:
Вас заинтересует