• Предмет: Алгебра
  • Автор: albeeg96p7qnqa
  • Вопрос задан 2 года назад

??????????????????????????

Приложения:

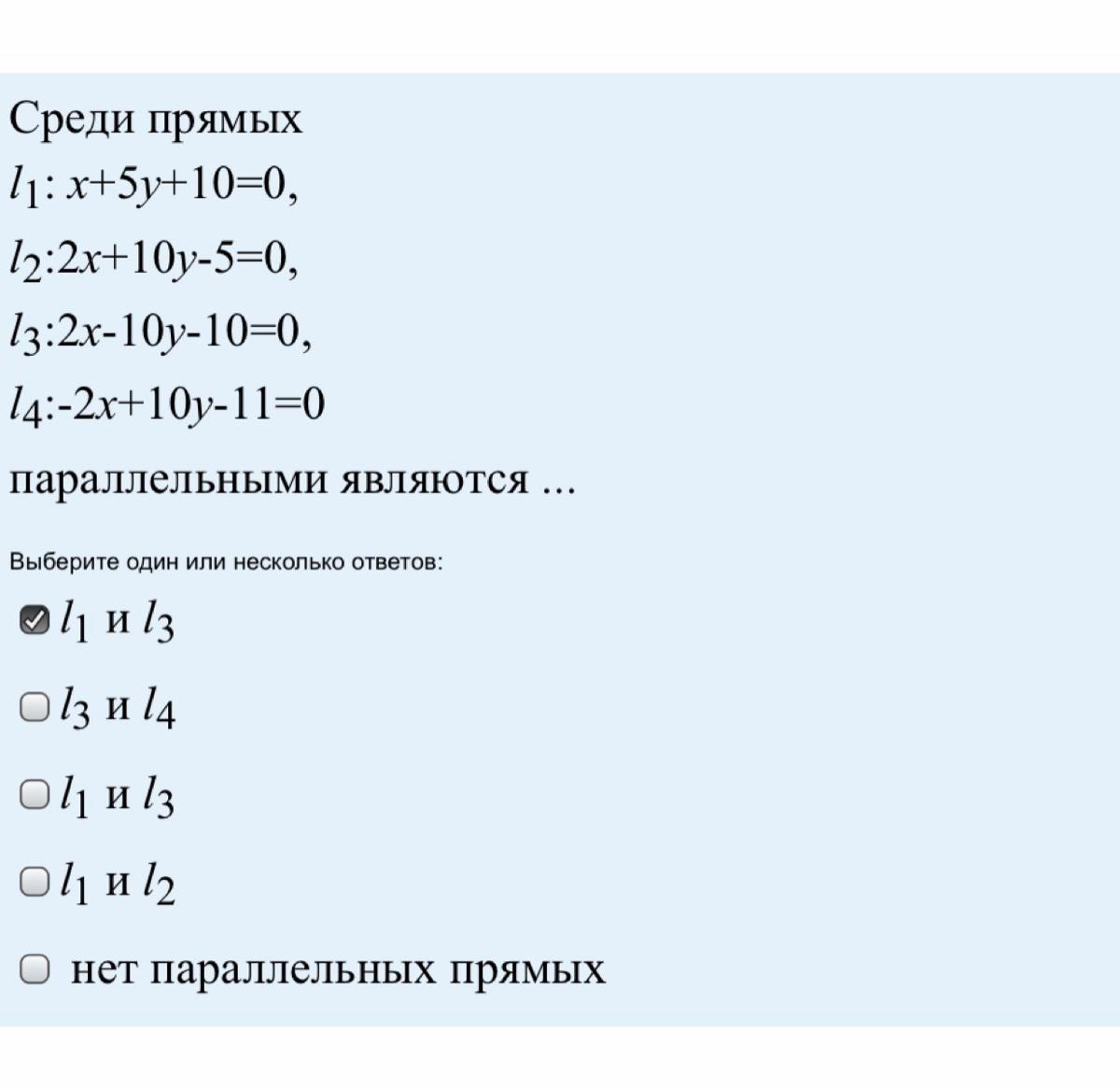
m11m: Ответ: 2) и 4)

Ответы

Ответ дал: sadold
0

Ответ:

l1 и l2 параллельные прямые

Вас заинтересует