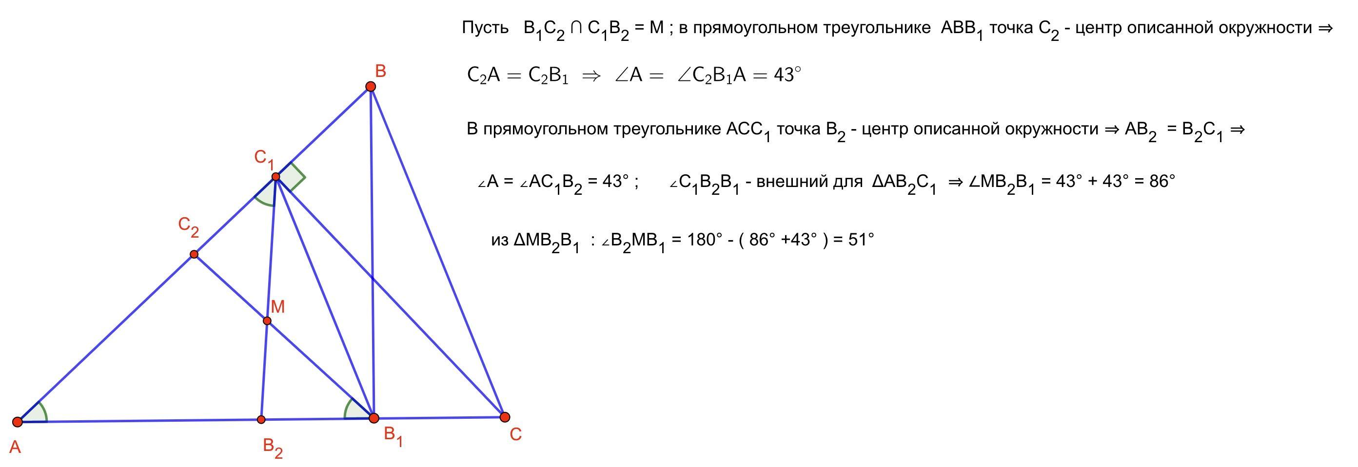
Угол A остроугольного треугольника ABC равен 43∘. BB1 и CC1 — высоты треугольника, B2 и C2 — середины сторон AC и AB соответственно. Найдите величину острого угла между прямыми B1C2 и C1B2
Ответы
Ответ дал:
24
Ответ:
51°
Объяснение:
Приложения:

antonovm:
в прямоугольном треугольнике середина гипотенузы - центр описанной окружности !
Вас заинтересует
1 год назад
1 год назад
3 года назад
3 года назад
8 лет назад
8 лет назад