1. Основание лестницы находится в 2 метра от стены, длина лестницы 5 метров. На каком расстоянии от земли находится верхний конец лестницы?
2. Какова наибольшая длина трости, которую можно положить на дно чемодана размером 80 на 60 см?
Ответы
Ответ дал:
0
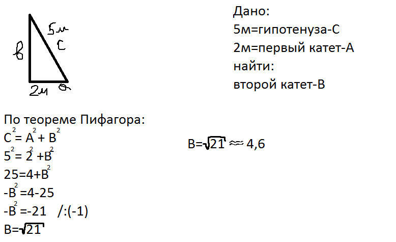
5²=2²+х²
х²=25-4
х²=21х=√21
х²=25-4
х²=21х=√21
Ответ дал:
0
80*80+60*60=6400+3600=10000.Отсюда гипотинуза= корень из 10000=100см.
Ответ дал:
0
Ну как то так)))))))))))0
Приложения:

Вас заинтересует
2 года назад
8 лет назад
10 лет назад
10 лет назад
10 лет назад