• Предмет: Алгебра
  • Автор: fedor213
  • Вопрос задан 8 лет назад

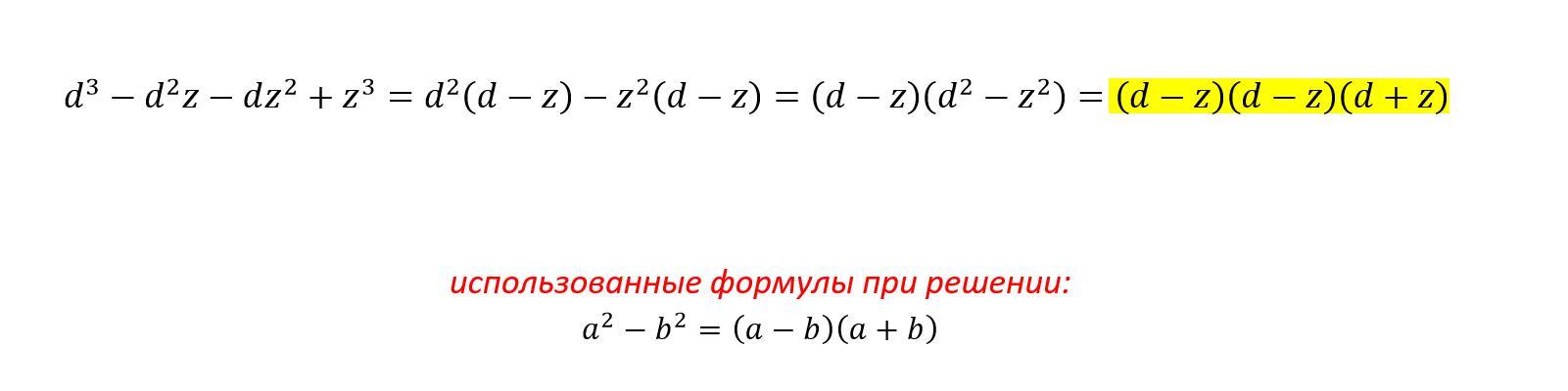
Разложи на множители d^3−d^2z−dz^2+z^3

Ответы

Ответ дал: sebrithien
0

Решение в приложении

Приложения:
Вас заинтересует